EN

健康科普

首页 >> 新闻中心 >> 健康科普 >> 正文

健康减重不反弹!第三师总医院体重管理多学科门诊助你轻松瘦
发布:2025年04月10日 19:05   来源:    点击数:

268F8

1


📢 为什么要关注体重管理?

超重肥胖已成为慢性病的‘隐形推手’!

根据《中国居民营养与慢性病状况报告(2023)》,我国成年居民超重率高达34.3%,肥胖率16.4%。为响应国家“健康中国行动”,广东医科大学附属第三师图木舒克市总医院推出“体重管理MDT模式”,整合临床营养科、内分泌科、中医科等7大科室,为您定制科学、个性化、全周期的健康管理方案!


2


📌 核心目标:短期见效,长期健康

  • 短期(3-6个月):BMI下降5%-10%,腰围减少5cm,代谢指标显著改善!
  • 长期(1-3年):慢性病发病率降低15%,健康生活方式依从性提升至80%!

DF32


3


🔍 体重异常自测:您属于哪一类?


体质指数(BMI)是评估全身性肥胖的通用标准,BMI=体重(千克)/身高(米)²。在我国成年人中:

  • BMI<18.5为体重过低
  • 18.5≤BMI<24为正常体重
  • 24≤BMI<28为超重
  • 28≤BMI<32.5为轻度肥胖
  • 32.5≤BMI<37.5为中度肥胖
  • 37.5≤BMI<50为重度肥胖
  • BMI≥50为极重度肥胖

BMI虽然计算简便,但存在一定的局限性。特殊人群需要联合体脂率、腰围等多个指标进行肥胖评估。

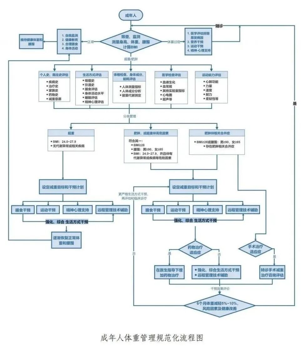
🏥 多学科协作流程图

“一站式”减重服务,全程无忧!

EB56

4


⚕️ 科室职责亮点速览


1. 临床营养科

  • 专属食谱:211餐盘法(2拳蔬菜+1拳蛋白质+1拳主食),科学控热量!
  • 饮食日记:记录每日摄入,告别“无意识进食”。


2. 内分泌科
  • 精准治疗:筛查甲状腺疾病、糖尿病,药物+生活方式双管齐下!
  • 明星药物:GLP-1受体激动剂(如司美格鲁肽),助力安全减重。


3. 中医科
  • 体质调理:痰湿体质?气虚体质?辨证施治,针灸+中药双效调理!
  • 推荐茶饮:荷叶薏仁茶(祛湿)、山药黄芪粥(补气)。


4. 普通外科
  • 减重手术:BMI≥32.5且合并代谢疾病?腹腔镜胃旁路术助您重启健康!


5. 心理科
  • 正念疗法:告别情绪化进食,学会与食物“和平共处”。


6.健康管理体检科

  • “碎片运动法”:办公室人群利用工作间歇进行微运动。

  • “亲子运动日”:增进家庭成员间的互动与参与。


7.康复医学科

  • 设计科学运动方案(有氧+力量训练)

5


📊 效果评估:数据说话!

411A


风险防控:安全减重是关键!
  • 体重骤降预警:1周减重>2kg?立即启动医学评估!
  • 营养补充:术后患者需每日补充维生素B12(500μg)。



📝 附录:健康小贴士
  • BMI计算公式:体重(kg)÷ 身高²(m²)
  • 参考文献:《中国超重/肥胖医学营养治疗指南(2023)》

《多学科协作减重中国专家共识(2022)》。



最后,小编再送您一张福气符!
前一个月来院可免费咨询!
就在新院区门诊2楼内科系门诊7号诊室
小伙伴们,准备好迎接美妙的夏天了吗!
Let's Go!!!